Glossary |
Calibration Frames |
updated: 2026-03-13 |
Calibration Frames are required to reduce effects resulting from your optical equipment (like vignetting), electronic noise like read out noise or pixel errors. Depending on the equipment or SW used there are different ways how calibration frames can be obtained. So called Master Calibration Frames are stacked images of a number of single calibration frames.
Characteristics of master calibration frames
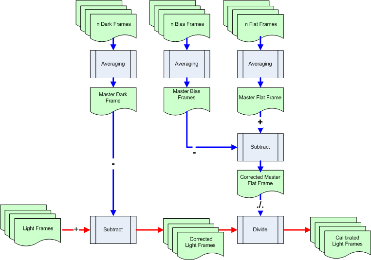
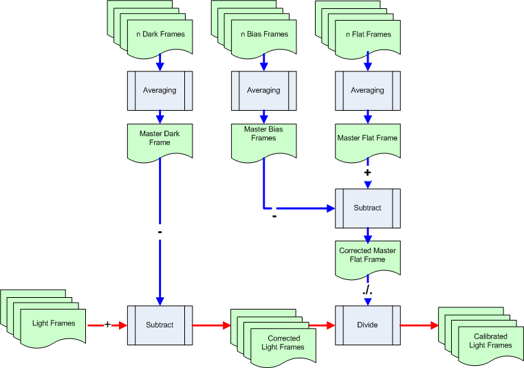
Calibration frames are required during the Calibration Process as shown below:
source: ...\Astro\StarlustDocs\Astro Image Processing Overview[CalibrationShort].
Calibration Process
source: ...\Astro\StarlustDocs\Astro Image Processing Overview[ImageCalibration]
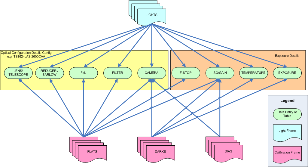
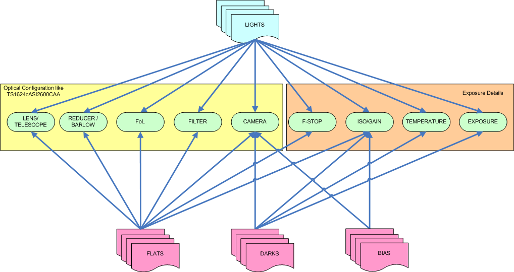
Calibration Frame Dependencies
This graph shows the dependence of the various calibration frames on the different exposure parameters. While the light frames (blue) depend on all parameters (green), only certain properties are relevant for the pure calibration frames (red), which should also be reflected in the folder structure and file names.
Source: ...\Astro\StarlustDocs\\Astro Image Processing Overview.vsd [CalibrationDependencies]
Master Frame Organization
Organize your master frame folders e.g. like:
Master File Naming:
- Please use the Master File Naming Convention described in this article
- The master file names must at least contain the word "master" in order to be accepted by PixInsight.
- How WBPP retrieves the information of files in the session | PixInsight Forum
- If you are using a DSLR/DSLM camera to shoot your calibration and light frames, see the article "Manual Generation of Master Calibration Frames" in this guide..
IMPORTANT: The name of a Flat Frame master file should always include the abbreviation of the filter used. This Must be set manually if no filter wheel is used.
Examples: FILTER-NoFilter, FILTER-OLeN, FILTER-UHC2 or FILTER-NoFilter
Because color light frames from an ASIAIR OSC camera never contain any filter information, even if a filter has been used. The Master Flat Frames must therefore be renamed and the string _filter-NoFilter must be added somewhere in the filename. They also need to be converted from a .fit to a .xisf file in order to be accepted by the WBPP or FBPP batch pre-processing scripts in PixInsight.
Master File Naming Examples
Master Dark Calibration Frames
- MasterDark_Stack20_180.0s_Bin1_2600MC_gain100_20250305-10.0C.fit
- MasterDark_Stack20_30.0s_Bin1_FUXT3-16-55_ISO3200_20251015.xisf
Master Bias Calibration Frames
- MasterBias_Stack50_1.0ms_Bin1_2600MM_gain100_20250219_-10C.xisf
- MasterBias_Stack20_0.123ms_Bin1_FUXT3-16-55_ISO3200_20251015.xisf
Master Flat Calibration Frames
- MasterFlat_TS600ASI2600CAA_2600MC_Filter-NoFilter_Bin1_gain100_-10.2C_20251027.xisf
- MasterFlat_TS600ASI2600CAA_2600MC_filter-OLeN_Bin1_gain100_21.0C_20250304.xisf
- MasterFlat_TS600ASI2600CAAx075_2600MC_filter-OLeN_Bin1_gain100_22.2C_20250824.xisf
- MasterFlat_FUXT3FU135_FoL-135_FILTER-UVIR67_EXPOSURE-30.00s_BIN-1_ISO-800_6246x4170_CFA
Capturing Calibration frames
|
|
Dark Frames |
Bias Frames |
Flat Frames |
|
Environment |
Cover your camera: your camera or scope must be covered to block all light off the sensor |
Cover your camera: your camera or scope must be covered to block all light off the sensor |
Use a evenly-lit light source, e.g. twilight sky, laptop screen, LED light panel, light box, TV screen, a white T-shirt to cover your telescope or similar. |
|
Re-Usability |
yes |
yes |
Should be taken during every imaging session because they depend on the alignment of the entire imaging train |
|
Gain or ISO |
same as light frames |
same as light frames |
same as light frames |
|
No. of exposures |
minimum of 20 frames |
50 to 100 frames |
same no. as light frames |
|
Exposure time |
same as light frames |
as short as possible (e.g. 0.001s for CMOS cameras) |
optimal exposure time, no over or under exposure (different form light frames) |
- ASIAIR: Please check the chapter Capturing Calibration Frames using the ASIAIR and on YouTube: Dark, Flat, and Bias Frames with the ASIAir Pro
- SGPro: Capturing Calibration Frame with SGPro
Hint: Master calibration frames can be automatically captured and stacked with the Live Stacking function of ASIAIR.
Created with the Personal Edition of HelpNDoc: Full-featured multi-format Help generator



