|
Astro Photography |
Chapter 5 - Astro Image Processing |
updated: 2024-10-15 |
|
Purpose |
Description of the entire process from raw recording to the final image. |
|
|
In this Section |
||
|
Previous Step |
||
|
Next Step |
||
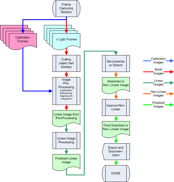
Now that you've taken hundreds of good light frames, hopefully, it's time to process them to create beautiful images.
There are many astrophotography image processing options available. The specific options used depend on the type of camera used to take the images (DSLM or a special astro camera), what was captured (e.g. the night sky, comets, stars, deep space objects (DSO), planets, the moon), and the format in which it was captured (RAW, FITS, JPG, Video).This tutorial will focus on post-processing in PixInsight, arguably one of the most powerful software tools for astrophotography. Other helpful tools will also be covered.
General Astro Image Processing Workflow
(for stars and DSO)

Click on the process boxes to jump to the relevant chapter.
picture: Astro Image Processing Overview/PI_GeneralWorkflow
Created with the Personal Edition of HelpNDoc: Effortlessly Publish Your Word Document as an eBook