|
PixInsight |
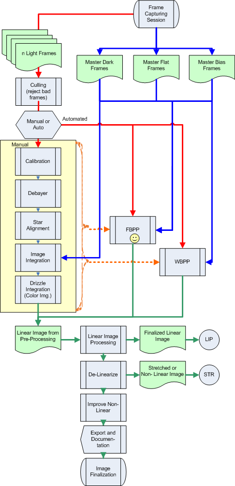
PixInsight Image Processing Workflow for Stars and Deep Space Objects (DSO) |
updated: 2025-10-12 |
Purpose |
Below is my preferred workflow for processing images of stars and deep space objects (DSO), such as nebulae and galaxies, in PixInsight. |
|
|
Previous Chapter |
||
|
Next Chapters |
||
PixInsight Image Processing Workflow |
Fast path for image processing in PixInsight |
|
|
Fast path for image processing in PixInsight
|
Linear Image Processing Workflow |
Final Stretch Workflow |
|
Click to enlarge
|
|
Created with the Personal Edition of HelpNDoc: Benefits of a Help Authoring Tool


