|
PixInsight - |
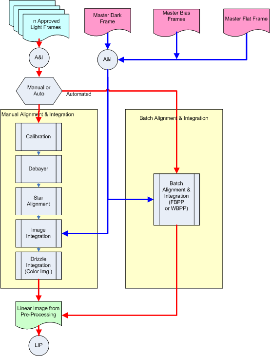
Alignment and Integration |
updated: 2025-10-28 |
|
Sub Chapters |
||
Alignment and Integration Workflow |
|
|
Created with the Personal Edition of HelpNDoc: Revolutionize Your Documentation Output with HelpNDoc's Stunning User Interface
